目录
1总则
1.1编制目的
1.2编制依据
1.3适用范围
1.4应急预案体系
1.5应急预案联动说明
1.6工作原则
2基本情况
2.1学院基本概况
2.2危险源基本情况
2.3周边环境状况
3组织机构和职责
3.1应急组织体系
3.2指挥机构及职责
3.3应急人员分工
4预防与预警
4.1环境污染事故危险源监控
4.2预警行动
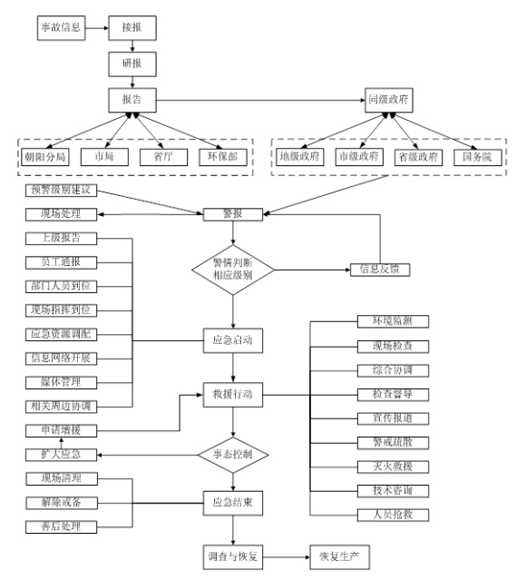
5信息报告和通报
5.1信息报告与通知
5.2信息上报
5.3通报
6应急响应和救援措施
6.1应急响应机制
6.2 应急救援
7应急监测
7.1应急监测方案的确定
7.2主要污染物现场以及应急监测方法
7.3监测布点与频次
7.4监测人员的安全防护措施
8现场保护与现场洗消
9应急终止
10应急终止后的行动
11善后处置
12应急培训和演习
12.1培训
12.2演习方案
12.3预案修订
13奖惩
13.1奖励
13.2惩罚
14保障措施
14.1通讯与信息保障
14.2应急物资准备保障
14.3经费保障
15预案实施和生效的时间
16附件
【附表】
附表1-突发环境事件信息报告初报(格式)
附表2-突发环境事件信息报告续报(格式)
附表3-突发环境事件结果报告(格式)
1总则
1.1编制目的
为有效预防、及时控制和消除突发环境事件的危害,明确单位各相关部门处置突发环境事件的职责,规范应急处置程序,提高对突发环境事件的防控和应急反应能力,将突发环境事件所造成的环境污染和生态破坏降低到最小程度,维护社会稳定和正常的生产、生活秩序,最大限度地保障人民群众的身体健康和生命安全,依据《中华人民共和国突发事件应对法》、《中华人民共和国环境保护法》、《国家突发环境事件应急预案》等法律法规以及地方环保部门有关突发环境事件应急管理的有关规定,编制本预案。
1.2编制依据
2.2.1法律、法规、规定
(1)《中华人民共和国环境保护法》(2015.1.1);
(2)《中华人民共和国突发事件应对法》(2007.11.1);
(3)《中华人民共和国安全生产法》(2014.12.1);
(4)《中华人民共和国水污染防治法》(2018.1.1);
(5)《危险化学品安全管理条例》(2011.12.1);
(6)《中华人民共和国固体废物污染环境防治法(修订本)》,(2016.11.7);
(7)《中华人民共和国大气污染防治法(修订)》,2016年1月1日实施;
(8)《生产安全事件报告和调查处理条例》(2007.6.1);
(9)《国家突发环境事件应急预案》(国务院,2006.1.24);
(10)《关于督促化工企业切实做好几项安全环保重点工作的紧急通知》安监总危化[2006]10号;
(11)《危险化学品名录》(国家安全生产监督管理局公告[2015]第5号);
(12)《剧毒化学品名录》(国家安全生产监督管理局等8部门公告2003年第2号);
(13)《国家危险废物名录》(2018);
(14)《环境污染事件应急预案编制技术指南》(征求意见稿);
(15)《关于印发《企业事业单位突发环境事件应急预案备案管理办法(试行)》的通知》(环发[2015]4号);
(16)《关于进一步加强环境影响评价管理防范环境风险的通知》(环发[2012]第77号);
(17)《关于切实加强风险防范严格环境影响评价管理的通知》(环发[2012]第98号);
(18)《国家环保总局环境应急手册》;
(19)《突发公共卫生事件应急条例》(国务院令第372号);
(20)《吉林省突发环境事件应急预案》(第二版);
(21)《吉林省突发环境事件信息报告办法》(吉环办字[2012]8号);
(22)《危险化学品环境管理登记办法(试行)》(2013.3.1);
(23)《关于加快推进突发环境事件应急预案评审备案工作的通知》(长环管[2013]15号);
(24)《吉林省环境保护厅关于进一步开展突发环境事件应急预案备案管理工作的通知》(吉环建字[2013]9号);
(25)《关于开展重大危险源监督管理工作的指导意见》(安监管协调字[2004]56号);
(27)环保部令第34号《突发环境事件应急管理办法》;
(28)环境保护部令第17号《突发环境事件信息报告方法》;
(29)关于印发《环境应急资源调查指南(试行)》的通知(环办应急[2019]17号);
(30)《吉林省突发环境事件应急预案》(第二版);
(31)《吉林省突发环境事件信息报告办法》(吉环办字[2012]8号)。
2.2.2相关标准及规范
(1)《建设项目环境风险评价技术导则》(HJ169-2018);
(2)《环境空气质量标准》(GB3095-2012);
(3)《地表水环境质量标准》(GB3838-2002);
(4)《危险废物鉴别标准-腐蚀性鉴别》(GB5085.1-2007);
(5)《危险废物鉴别标准-急性毒性初筛》(GB5085.2-2007);
(6)《危险废物鉴别标准-易燃性鉴别》(GB5085.4-2007);
(7)《危险废物鉴别标准-通则》(GB5085.7-2007);
(8)《生活饮用水卫生标准》(GB5749-2006);
(9)《污水综合排放标准》(GB8978-1996);
(10)《大气污染物综合排放标准》(GB16297-1996);
(11)《危险废物鉴别技术规范》(HJ/T298-2007);
(12)《危险化学品重大危险源辨识》(GB18218-2009);
(13)《建筑设计防火规范》(GB50016-2006);
(14)《工作场所有害因素职业接触限值》(GBZ2-2007);
(15)《工业企业设计卫生标准》(GBZ1-2010);
(16)《危险废物贮存污染控制标准》(GB18597-2001);
(17)《事故状态下水体污染的预防与控制技术要求》(Q/SY1190-2009)。
2.2.3相关文件及资料
(1) f95zone
提供的其他相关资料。
1.3适用范围
1.3.1适用范围
本预案适用于基础医学国家级实验教学示范中心( f95zone
)发生一般性环境污染事件及其他突发环境污染事件的应急处置,以及产生不利影响的各类环境污染事件。
(1)原发性环境污染事件。因自然灾害造成的危害及人体健康的环境污染事件,以及影响饮用地水质的或其他的环境污染事件等;因人为或不可抗力因素所造成的废气、废水、固废(包括危险废物)、危险化学品、有毒化学品等环境污染事件。
(2)次生、衍生性环境污染事件。在生产、经营、储存、运输、使用和处置过程中因发生爆炸、火灾、大面积泄漏有毒有害物质,或在事故应急救援过程中因处置不当而引发的环境污染事件。
(3)因中心附近的环境污染事件所引发的环境应急行动。环境污染事件的发生地不在中心内,但可能会影响学院的正常运行。
(4)生产实验过程中因生产装置、污染防治设施、设备等因素发生意外事故造成的突发性环境事故。
现有化学品及其存储设施在经营及运输过程中所发生的环境污染事故对所在地环境的影响控制及由本单位引起的突发环境事件所影响到的周围环境风险受体的影响控制情况。
1.3.2突发环境事件级别划分
按照《突发环境事件信息报告办法》(2011年5月1日)中环境污染事件按照突发事件严重性和紧急程度分为特别重大(Ⅰ级)、重大(Ⅱ级)、较大(Ⅲ级)和一般(Ⅳ级)四级。
1.特别重大(Ⅰ级)突发环境事件
凡符合下列情形之一的,为特别重大突发环境事件:
(1)因环境污染直接导致10人以上死亡或100人以上中毒的;
(2)因环境污染需疏散、转移群众5万人以上的;
(3)因环境污染造成直接经济损失1亿元以上的;
(4)因环境污染造成区域生态功能丧失或国家重点保护物种灭绝的;
(5)因环境污染造成地市级以上城市集中式饮用水水源地取水中断的;
(6)1、2类放射源失控造成大范围严重辐射污染后果的;核设施发生需要进入场外应急的严重核事故,或事故辐射后果可能影响邻省和境外的,或按照“国际核事件分级(INES)标准”属于3级以上的核事件;台湾核设施中发生的按照“国际核事件分级(INES)标准”属于4级以上的核事故;周边国家核设施中发生的按照“国际核事件分级(INES)标准”属于4级以上的核事故;
(7)跨国界突发环境事件。
2.重大(Ⅱ级)突发环境事件
凡符合下列情形之一的,为重大突发环境事件:
(1)因环境污染直接导致3人以上10人以下死亡或50人以上100人以下中毒的;
(2)因环境污染需疏散、转移群众1万人以上5万人以下的;
(3)因环境污染造成直接经济损失2000万元以上1亿元以下的;
(4)因环境污染造成区域生态功能部分丧失或国家重点保护野生动植物种群大批死亡的;
(5)因环境污染造成县级城市集中式饮用水水源地取水中断的;
(6)重金属污染或危险化学品生产、贮运、使用过程中发生爆炸、泄漏等事件,或因倾倒、堆放、丢弃、遗撒危险废物等造成的突发环境事件发生在国家重点流域、国家级自然保护区、风景名胜区或居民聚集区、医院、学校等敏感区域的;
(7)1、2类放射源丢失、被盗、失控造成环境影响,或核设施和铀矿冶炼设施发生的达到进入场区应急状态标准的,或进口货物严重辐射超标的事件;
(8)跨省(区、市)界突发环境事件。
3.较大(Ⅲ级)突发环境事件
凡符合下列情形之一的,为较大突发环境事件:
(1)因环境污染直接导致3人以下死亡或10人以上50人以下中毒的;
(2)因环境污染需疏散、转移群众5000人以上1万人以下的;
(3)因环境污染造成直接经济损失500万元以上2000万元以下的;
(4)因环境污染造成国家重点保护的动植物物种受到破坏的;
(5)因环境污染造成乡镇集中式饮用水水源地取水中断的;
(6)3类放射源丢失、被盗或失控,造成环境影响的;
(7)跨地市界突发环境事件。
4.一般(Ⅳ级)突发环境事件
除特别重大突发环境事件、重大突发环境事件、较大突发环境事件以外的突发环境事件。
综上所述,本单位可能发生的事故等级为IV级或IV级以下。
1.3.3突发环境污染事件分类
根据《危险化学品名录》中相关内容、本单位危险废物的理化性质及危险源基本情况,本单位可能的环境污染事件为火灾、危险品泄露事件等。
1.4应急预案体系
基础医学国家级实验教学示范中心( f95zone
)突发环境事件应急预案体系是由 f95zone
根据有关法律、法规、规章、上级人民政府及其有关部门要求,针对中心现有规模制定的 f95zone
突发环境事件应急预案,不单独制定各专项应急预案。本项目为突发环境事件应急预案,指发生事故,对环境有影响的时候,启用的应急预案。
1.5应急预案联动说明
根据实际需要和形势变化,对初步认定为一般(IV级)或者较大(III级)突发环境事件的,朝阳区人民政府环境保护主管部门应当在四小时内向本级人民政府和长春市人民政府环境保护主管部门报告。

1.6工作原则
本中心在建立环境污染事件应急预案系统及其响应程序时,应本着实事求是、切实可行的方针,事故状态下,以人为本,尽量保护环境,减少财产损失,具体贯彻如下原则:
(1)坚持以人为本,预防为主。
(2)坚持统一领导,分类管理,分级响应。
(3)企业自救,属地管理原则。
(4)坚持平战结合,专兼结合,充分利用现有资源。
2基本情况
2.1中心基本概况
2.1.1中心基本信息
基础医学国家级实验教学示范中心(简称:中心)建设于1999年,2001年 f95zone
基础医学实验教学中心正式成立,2002年中心通过吉林省“双基”实验室评估;2004年中心跻身吉林省省级实验教学示范中心行列;2007年通过省级实验教学示范中心验收。2008年教育部财政部批准为国家级实验教学示范中心建设单位,2012年通过国家验收,获批“国家级实验教学示范中心”,并按照“基础医学国家级实验教学示范中心( f95zone
)”规范命名。中心包括机能学、生物化学与分子生物学、病原免疫细胞遗传学、病理学、组织与胚胎学、人体解剖学等6个实验平台,同时设有开放实验教学平台。各平台配置完善,全部功能实验室具有明确的安全管理及运行制度,专人管理,采取预约形式面向本科生开放,年工作机时最少可达8000机时。
2.1.2主要设备
中心设备详见表2-1。
表2-1 设备一览表
序号 |
设备名称 |
型号 |
数量 |
备注 |
1 |
方波电穿孔系统 |
|
1 |
|
2 |
梯度基因扩增仪 |
|
1 |
|
3 |
全功能微孔板检测仪 |
|
1 |
|
4 |
实时定量PCR仪 |
|
1 |
|
5 |
高压均质机 |
|
1 |
|
6 |
纯水器 |
|
1 |
|
7 |
流式细胞分析分选仪 |
|
1 |
|
8 |
仪器名称 |
|
1 |
|
9 |
全自动数码凝胶图像分析仪 |
|
1 |
|
10 |
高效液相色谱仪 |
|
1 |
|
11 |
酶标仪 |
|
1 |
|
12 |
PCR自动系列化分析仪 |
|
1 |
|
13 |
荧光实时定量PCR仪 |
|
1 |
|
14 |
蒸汽发生器 |
Olympus FV3000 |
1 |
|
15 |
显微镜 |
|
1 |
|
16 |
倒置荧光摄影分析显微镜 |
|
1 |
|
17 |
正置荧光显微镜 |
|
1 |
|
18 |
研究级正置荧光显微镜 |
|
1 |
|
19 |
微孔板分光光度计 |
|
1 |
|
20 |
紫外可见分光光度计 |
|
1 |
|
21 |
荧光分光光度计 |
|
1 |
|
22 |
超速冷冻离心机 |
|
1 |
|
23 |
冷冻离心机 |
|
1 |
|
24 |
冷冻离心机 |
|
1 |
|
25 |
超灵敏多功能成像系统 |
|
1 |
|
26 |
无创血压测量系统 |
|
1 |
|
27 |
除湿机 |
|
1 |
|
28 |
冰箱 |
|
1 |
|
2.1.3主要排放污染物
中心主要污染物为生活污水、生活垃圾及医疗废物。废水通过下水管网排入北郊污水处理厂,处理达标后最终排至伊通河;生活垃圾统一收集由环卫部门清运处理;医疗废物产生量大约10t/a,委托吉林省蓝天固废处理中心有限公司处置。
2.2危险源基本情况
本单位危险物质的风险源信息见表2-2。
表2-2 危险物质储存情况一览表
序号 |
危险物质名称 |
最大储存量(t) |
贮存位置 |
1 |
硫酸 |
0.075 |
危化品存储柜 |
2 |
无水乙醇 |
0.075 |
危化品存储柜 |
2.3周边环境状况
2.3.1周边环境状况及环境保护目标
中心位于长春市朝阳区新民大街126号,东侧为新疆街,南侧为义和路,西侧为新民大街,北侧为解放大路,地理位置见图1。
对周边区域5km范围内的常驻人口、自然村、学校机关等社会关注的区域等环境敏感点进行现场调查,得到环境敏感点的分布情况,敏感保护目标详见表2-3。
表2-3 周围环境保护目标调查情况
序号 |
名称 |
地址 |
方位 |
距离km |
联系方式 |
1 |
f95zone
白求恩第三医院 |
新民大街829号 |
南 |
0.6 |
(0431)85654525 |
2 |
f95zone
新民校区 |
新民大街828号 |
南 |
0.6 |
(0431)85619254 |
3 |
东北师范大学附属中学 |
清华路818号 |
南 |
0.6 |
(0431)85677272 |
4 |
清华小区 |
清华路3号 |
南 |
0.7 |
18844078688 |
5 |
长春市明德小学校 |
明德路726号 |
南 |
0.8 |
(0431)85645814 |
6 |
解放大路小学校 |
解放大路2948号 |
东北 |
1 |
(0431)85651186 |
7 |
义和社区 |
牡丹街86号 |
东北 |
1 |
(0431)85626148 |
8 |
同志小区 |
长庆街1836号 |
东 |
0.8 |
(0431)89980337 |
9 |
新宇富贵苑 |
隆礼路889号 |
东 |
0.9 |
(0431)85664391 |
10 |
师大附中 |
自由大路506号 |
东南 |
1.0 |
(0431)85608927 |
11 |
东北师范大学附属小学 |
自由大路696号 |
东南 |
1.1 |
(0431)85616988 |
12 |
461医院 |
自由大路108号 |
东南 |
1.0 |
(0431)86946114 |
13 |
清华苑 |
同志街3163号 |
东南 |
1.4 |
13039320332 |
14 |
长春工程学院 |
同志街3066号 |
东南 |
1.5 |
(0431)85959026 |
15 |
东北师范大学 |
人民大街5268号 |
东南 |
2.2 |
(0431)85098500 |
16 |
吉林体育学院 |
自由大路2476号 |
东南 |
2.9 |
(0431)85267829 |
17 |
f95zone
(南岭校区) |
人民大街5988号 |
东南 |
2.8 |
(0431)85095108 |
18 |
师大一教小区 |
西康路118号 |
东 |
1.8 |
15948060905 |
19 |
东电小区 |
岳阳街1083号 |
东 |
1.6 |
13314301303 |
20 |
岳阳富苑 |
岳阳街997号 |
东 |
1.6 |
(0431)87060999 |
21 |
永发小区 |
曙光路 |
东 |
1.7 |
15948745284 |
22 |
新科小区 |
通化路1522号 |
东 |
1.7 |
13404764556 |
23 |
电业小区 |
曙光路23号 |
东 |
1.9 |
(0431)88979606 |
24 |
电力小区 |
至善路49号 |
东 |
1.9 |
18943921216 |
25 |
曙光小学 |
岳阳街975号 |
东 |
1.9 |
(0431)88914086 |
26 |
澳洲佳园 |
平泉路1889号 |
东 |
1.7 |
(0431)85790097 |
27 |
吉林省电力医院 |
树勋街1174号 |
东 |
2.1 |
(0431)85797468 |
28 |
长春市中医院 |
曙光路463号 |
东 |
2.2. |
(0431)88495007 |
29 |
平通小区 |
通化路1073号 |
东 |
2.2. |
18643118252 |
30 |
平至小区 |
至善路25号 |
东 |
2.2. |
13019112640 |
31 |
翔海小区 |
平泉路1131号 |
东 |
2.4 |
18686633778 |
32 |
中信御园 |
平阳街912号 |
东 |
2.4 |
(0431)85858888 |
33 |
市政府宿舍小区 |
平阳街822号 |
东 |
2.4 |
13514410816 |
34 |
通化路小区 |
通化路765号 |
东 |
2.4 |
15948094701 |
35 |
平泉小区 |
平泉路1131 |
东 |
2.6 |
13304333931 |
36 |
曙光小区 |
珲春街658-7号 |
东 |
2.6 |
13404761117 |
37 |
邮政小区 |
通化路南胡同3号 |
东 |
2.6 |
15604433328 |
38 |
公交小区 |
通化路南 |
东 |
2.6 |
13331757032 |
39 |
平泉小学 |
吉顺街东胡同239 |
东 |
2.7 |
(0431)88617367 |
40 |
名门花园 |
吉顺街12号 |
东 |
2.7 |
(0431)88671155 |
41 |
至善小区 |
至善路228号 |
东 |
2.9 |
13604406030 |
42 |
东康小区 |
西三道街732 |
东北 |
3.1 |
(0431)81890550 |
43 |
西四小区 |
法治胡同25-4号 |
东北 |
3.2 |
(0431)88993068 |
44 |
龙泰富苑 |
大经路1655号 |
东北 |
3.2 |
18604435355 |
45 |
长春市希望高中 |
亚泰大街4530号 |
东 |
3.4 |
(0431)81120022 |
46 |
汇景星城 |
亚泰大街4888号 |
东 |
3.4 |
(0431)85858000 |
47 |
法治文化小区 |
自由大路3221号 |
东 |
3.6 |
(0431)89530111 |
48 |
自由花园 |
自由大路3333号 |
东 |
3.6 |
(0431)88639999 |
49 |
小康小区 |
自由大路3637a号 |
东 |
3.6 |
(0431)89158222 |
50 |
职工新村小区 |
南关区东岭街1306 |
东 |
3.8 |
(0431)89322711 |
51 |
碧波康桥 |
自由大路3803号 |
东 |
3.8 |
(0431)89302888 |
52 |
安居小区 |
东岭街956 |
东 |
3.8 |
15843093778 |
53 |
青怡坊 |
通化路7号 |
东 |
3.1 |
(0431)88622506 |
54 |
全安小区 |
全安街道艾家胡同12号 |
东 |
3.1 |
13252575466 |
55 |
永吉花园 |
永吉街1号 |
东 |
3.1 |
13578912578 |
56 |
城开小区 |
亚泰大街3396a |
东 |
3.7 |
(0431)88698880 |
57 |
金嘉水岸 |
东岭街192号 |
东 |
3.7 |
(0431)82861222 |
58 |
东岭小学 |
东岭街399号 |
东 |
3.7 |
(0431)88683874 |
59 |
昊源高格蓝湾 |
吉林大路与临河街交汇处 |
东 |
4.4 |
(0431)89988888 |
60 |
临河风尚家园 |
二道区临河街55号 |
东 |
4.6 |
(0431)84957733 |
61 |
热电新村 |
临河街1749号 |
东 |
4.6 |
(0431)89254377 |
62 |
联合家园 |
临河街1909号 |
东 |
4.6 |
(0431)89254377 |
63 |
长春市第六中学 |
岭东路166号 |
东 |
4.8 |
(0431)84641525 |
64 |
公平路小区 |
公平路137号 |
东 |
4.8 |
18166873713 |
65 |
福利小区 |
公平路2号 |
东 |
4.8 |
(0431)87067067 |
66 |
名门嘉园 |
自由大路4688号 |
东 |
4.9 |
(0431)81812840 |
67 |
海口花园 |
海口路122号 |
东 |
4.9 |
(0431)84688898 |
68 |
万科城市花园 |
自由大路79号 |
东 |
4.5 |
(0431)84636298 |
69 |
长电时代花园 |
临河街3157号 |
东 |
4.7 |
(0431)81701262 |
70 |
仙台小学 |
临河街173号 |
东 |
4.7 |
(0431)84630184 |
71 |
经开一区 |
临河街与浦东路交汇处 |
东 |
4.7 |
(0431)84630184 |
72 |
f95zone
南岭校区新村 |
武威路337号 |
东南 |
3.5 |
(0431)89181205 |
73 |
鸿城国际花园 |
南湖大路588 |
东南 |
4.3 |
(0431)85211888 |
74 |
检察院小区 |
亚泰大街7478 |
东南 |
3.9 |
(0431)85284238 |
75 |
御翠豪庭 |
亚泰大街7499号 |
东南 |
3.9 |
(0431)85284238 |
76 |
水韵豪庭 |
繁荣东路1999号 |
东南 |
4.7 |
(0431)85284238 |
77 |
国税繁荣小区 |
繁荣东路 |
东南 |
4.7 |
(0431)85284238 |
78 |
净水山庄 |
净水路328号 |
东南 |
4.5 |
(0431)85284238 |
79 |
虹馆岭尚居 |
东岭南街3035号 |
东南 |
4.9 |
(0431)85284238 |
80 |
我的家园 |
繁荣路 |
东南 |
4.3 |
(0431)85284238 |
81 |
创新花园 |
健民街528号 |
南 |
4.5 |
(0431)85284238 |
82 |
长春明珠 |
人民大街8668号 |
南 |
5 |
(0431)85301555 |
83 |
长春大学(东校区) |
卫星路6543号 |
南 |
4.2 |
(0431)85250257 |
84 |
长春理工大学 |
卫星路7089号 |
南 |
4.2 |
(0431)85582540 |
85 |
幸福嘉园 |
幸福街999号 |
南 |
4.8 |
(0431)81347888 |
86 |
新城雅苑 |
幸福街20号 |
南 |
4.9 |
(0431)85382230 |
87 |
长春工业大学 |
林园路229 |
南 |
4.8 |
(0431)85716213 |
88 |
科技新村 |
卫星路8722号 |
南 |
4.5 |
(0431)81318666 |
89 |
林园小区 |
园路3号 |
南 |
4.8 |
13180834385 |
90 |
阳光城 |
前进大街2255号 |
南 |
4.9 |
4006061230-77281 |
91 |
大禹城邦 |
南湖中街1555号 |
南 |
3.6 |
13630591311 |
92 |
东北师范大学第二附属小学 |
繁荣路8号 |
南 |
3.5 |
13069133161 |
93 |
翠柏园 |
南湖新村中街999号 |
南 |
3.4 |
(0431)85015555 |
94 |
长春壹号院 |
繁荣路2667 |
南 |
3.4 |
(0431)81338098 |
95 |
大通花园 |
繁荣路2069C-1号 |
南 |
3.4 |
13756980887 |
96 |
f95zone
(南湖校区) |
南湖大路5372号 |
南 |
2.7 |
(0431)85166245 |
97 |
长春工业大学 |
延安大街2055号 |
南 |
2.4 |
(0431)85914753 |
98 |
长飞小区 |
人民大街7645号 |
南 |
3.4 |
(0431)85690666 |
99 |
威尼斯花园 |
繁荣路1-5号 |
南 |
3.4 |
(0431)80818822 |
100 |
长春南湖实验中学 |
湖滨街788号 |
南 |
3.2 |
(0431)82883000 |
101 |
光机宿舍 |
民大街7007号B |
南 |
3.0 |
(0431)85796673 |
102 |
中海南湖 |
工农大路3777号 |
南 |
2.4 |
(0431)85687600 |
103 |
维多利亚庄园 |
延安大街1385号 |
西南 |
2 |
(0431)85090796 |
104 |
南湖家园 |
延安大路15号 |
西南 |
2 |
(0431)85090796 |
105 |
宽平小学 |
宽平北二胡同16号 |
西南 |
2.2 |
(0431)85955777 |
106 |
长春外国语学校 |
红旗街1946号 |
西南 |
2.0 |
(0431)85936730 |
107 |
一品红城 |
长久路361号 |
西南 |
2.1 |
(0431)85933335 |
108 |
长久家苑 |
长安路565号 |
西南 |
1.8 |
13756009620 |
109 |
卫星家园 |
湖西路1137号 |
西南 |
1.5 |
18257954111 |
110 |
南郡水云天 |
延安大街777号 |
西南 |
1.5 |
(0431)85710533 |
111 |
长影世纪村 |
湖西路333号 |
西南 |
1.3 |
18904394999 |
112 |
东煤新村 |
红旗街同德路1号 |
西南 |
1 |
13166808036 |
113 |
吉林省人民医院 |
工农大路1183号 |
西 |
0.6 |
(0431)85595120 |
114 |
长春中医药大学附属医院 |
工农大路1478号 |
西南 |
0.3 |
(0431)86177919 |
115 |
信义新区 |
信义路19号 |
西 |
0.8 |
13843059915 |
116 |
万达文华公馆 |
红旗街1101 |
西 |
1.3 |
13944188256 |
117 |
华亿红府 |
红旗街765号 |
西 |
1 |
(0431)83228888 |
118 |
星宇名家 |
开运街1466F号 |
西 |
1.8 |
18704460886 |
119 |
长春市第十中学 |
大屯街505号 |
西 |
2.0 |
(0431)85950930 |
120 |
长春市电信局小区 |
保安街275号 |
西 |
2.2 |
13104444336 |
121 |
易安花园 |
进化街761号 |
西 |
2.3 |
(0431)85954818 |
122 |
文教小区 |
开运街28号 |
西 |
1.5 |
(0431)84415570 |
123 |
山河小区 |
开运街548-158 |
西 |
1.5 |
(0431)89587222 |
124 |
公交红旗小区 |
开工胡同 |
西 |
1.2 |
18943657107 |
125 |
先行家苑 |
工农大路1号 |
西 |
1.4 |
13578769887 |
126 |
泰来小区 |
泰来街1351号 |
西 |
2.1 |
13104489242 |
127 |
吉林工程技术师范学院 |
泰来街1485号 |
西 |
2.1 |
(0431)86194008 |
128 |
文化小区 |
同心路230号 |
西 |
2.1 |
(0431)86012952 |
129 |
上海盛世名城 |
普阳街2360号 |
西北 |
2.3 |
(0431)87669988 |
130 |
同泰花园 |
同心路3号 |
西北 |
2.2 |
(0431)87630310 |
131 |
红旗花园 |
前进西街1188号 |
西南 |
4.5 |
(0431)81738123 |
132 |
天安第一城 |
硅谷大街661号 |
西南 |
4.5 |
(0431)80863258 |
133 |
繁荣小区 |
繁荣路3339号 |
西南 |
4.2 |
(0431)81638510 |
134 |
天安豪园 |
繁荣路与前进西街交叉口 |
西南 |
3.9 |
(0431)85197111 |
135 |
文庭雅苑 |
繁荣路3787号 |
西南 |
3.9 |
15143096543 |
136 |
圣海国际 |
前进大街881号 |
西南 |
3.5 |
(0431)81715678 |
137 |
富苑华城 |
西南湖大路28号 |
西南 |
3.2 |
(0431)85538380 |
138 |
星宇华宇花园 |
桦甸街309 |
西南 |
4 |
15143033977 |
139 |
富豪花园 |
抚松路50号 |
西南 |
3.4 |
13009111941 |
140 |
吉林交通职业技术学院 |
电台街63号 |
西南 |
4.7 |
(0431)85541105 |
141 |
中东七彩城 |
湖西路与泰来街交汇处 |
西 |
2.2 |
(0431)82606767 |
142 |
湖西大院 |
南阳路418号 |
西 |
2.4 |
(0431)82770111 |
143 |
大众花园 |
东风大街6号 |
西 |
2.8 |
(0431)81732888 |
144 |
18街区 |
创业大街32号 |
西 |
3.5 |
13756130955 |
145 |
6街区 |
日新路13号 |
西 |
3.8 |
13321411319 |
146 |
一汽23街区 |
和平大街51号 |
西 |
4.2 |
(0431)85908622 |
147 |
22街区 |
文明路271号 |
西 |
4.9 |
(0431)85786995 |
148 |
天茂城中央 |
锦程大街2319号 |
西 |
4.7 |
(0431)85902446 |
149 |
长春汽车经济技术开发区第四小学 |
文明路与东风大街交汇处北侧 |
西 |
4.5 |
(0431)85771613 |
150 |
九物业小区 |
文明路45号 |
西 |
4.8 |
(0431)85767700 |
151 |
八街区 |
锦程迎春南路 |
西 |
4.3 |
(0431)85902576 |
152 |
七街区 |
昆仑二路13号 |
西 |
4 |
(0431)85902576 |
153 |
长春市机械工业学校 |
东风大街293号 |
西 |
3 |
(0431)81819333 |
154 |
中海凯旋门 |
景阳大路与普阳街交汇处 |
西 |
3.1 |
13504704571 |
155 |
新奥蓝城 |
春城大街52号 |
西 |
3.5 |
(0431)89384888 |
156 |
融和嘉苑 |
锦阳路春城大街以东正阳街以西 |
西 |
3.5 |
(0431)81912509 |
157 |
锦江花园 |
春城大街2565 |
西 |
3.7 |
15843136851 |
158 |
长春市十一高中 |
阳大路2666号 |
西 |
4.1 |
(0431)87628131 |
159 |
f95zone
(朝阳校区) |
西民主大街938号 |
北 |
1.4 |
(0431)88502238 |
160 |
f95zone
第一医院 |
新民大街71号 |
北 |
0.7 |
(0431)88782291 |
161 |
鸿业花园 |
万宝街37号 |
西北 |
0.6 |
18743068887 |
162 |
长春市第十七中学 |
万宝街1085号 |
西北 |
0.7 |
(0431)85655808 |
163 |
青海小区 |
解放大路4166号 |
西北 |
0.9 |
(0431)85090188 |
164 |
红旗小学 |
天宝街312-4号楼 |
西北 |
1 |
(0431)85579090 |
165 |
富锦小学 |
天宝街405号 |
西北 |
0.9 |
(0431)85658589 |
166 |
长春市第六十八中学 |
工农大路356号 |
西北 |
1.2 |
(0431)85665123 |
167 |
吉林艺术学院 |
建设街2663号 |
西北 |
1.2 |
15714314450 |
168 |
f95zone
泰来小区 |
泰来街585号 |
西北 |
2.3 |
13104489242 |
169 |
百旺郦城 |
泰来街7号 |
西北 |
2.3 |
(0431)84428866 |
170 |
星宇花园 |
泰莱街1号 |
西北 |
2.4 |
15948351267 |
171 |
龙城御苑 |
建阳街19号 |
西北 |
2.4 |
13159618920 |
172 |
我爱我家 |
建阳街17号 |
西北 |
2.4 |
13159618920 |
173 |
军星家园 |
景阳大路543 |
西北 |
2.4 |
(0431)87629987 |
174 |
朝阳小区 |
安阳街172号 |
西北 |
2.5 |
(0431)89143888 |
175 |
金钰蓉城小区 |
翔运街1019 |
西北 |
2.6 |
(0431)81678166 |
176 |
阳光小区 |
阳光路391号 |
北 |
2.9 |
(0431)81203166 |
177 |
蓝天花园 |
蓝新街16-1号 |
北 |
2.9 |
13404709988 |
178 |
天裕小区 |
大兴路38号 |
北 |
1.6 |
13029131377 |
179 |
大兴小区 |
昌平街1587号 |
北 |
1.6 |
13104443048 |
180 |
输油小区 |
解放大路4725号 |
北 |
1.6 |
13069215522 |
181 |
慈光世纪居 |
慈光路8号 |
北 |
1.8 |
13756867150 |
182 |
长春市第二中学 |
南昌路406号 |
北 |
1.9 |
(0431)88524768 |
183 |
运宇小区 |
镇江路1号 |
北 |
1.3 |
(0431)85857080 |
184 |
吉林省政府家属院 |
柳条路429-1 |
北 |
1.3 |
(0431)86199279 |
185 |
中央人民广播电台吉林记者站住宅楼 |
长庆胡同15号 |
北 |
1.4 |
18686683036 |
186 |
省直机关家属院 |
东朝阳路933号 |
北 |
1.6 |
(0431)88983422 |
187 |
吉林省妇幼保健院 |
同志街建政路1051号 |
北 |
1.7 |
0431-81869777 |
188 |
白山小学校 |
建政路875号 |
北 |
1.7 |
(0431)88928200 |
189 |
中山花园 |
同志街199号 |
北 |
2 |
(0431)88982688 |
190 |
长春肠胃病医院 |
东民主大街222号 |
北 |
1.8 |
13596150318 |
191 |
怡军苑 |
西民主大街1号 |
北 |
2.1 |
18686526321 |
192 |
太阳现代居 |
西民主大街355号 |
北 |
2.1 |
(0431)88586666 |
193 |
新华小区 |
昌平街6号 |
北 |
2.6 |
18686526321 |
194 |
长铁新华路物业小区 |
清和街108号 |
北 |
2.6 |
(0431)81009195 |
195 |
普庆社区 |
新华路1666a号 |
北 |
2.6 |
(0431)89819513 |
196 |
西昌小区 |
建设胡同180号 |
北 |
2.5 |
(0431)86813159 |
197 |
长春市第五中学 |
永安街99号 |
北 |
2.6 |
(0431)88926363 |
198 |
长春市儿童医院 |
北安路1321号 |
北 |
2.7 |
15526652056 |
199 |
青云小区 |
新华路青云街交汇 |
北 |
2.7 |
(0431)85184111 |
200 |
百菊小区 |
西安大路 |
北 |
2.7 |
(0431)88590333 |
201 |
菊苑小区 |
青松街229 |
北 |
3.4 |
13179009066 |
202 |
挺进小区 |
芙蓉路616号 |
北 |
3.4 |
13596406613 |
203 |
天裕新苑 |
芙蓉路582号 |
北 |
3.2 |
(0431)82734774 |
204 |
吉星V园 |
白菊路449号 |
北 |
3.3 |
13134457500 |
205 |
芙蓉小区 |
西五条街95号 |
北 |
3.4 |
(0431)88715999 |
206 |
长春七中 |
西二条街737号 |
北 |
3.6 |
15843002456 |
207 |
西广南区 |
龙江路391号 |
北 |
3.7 |
13204318446 |
208 |
芙蓉嘉园 |
芙蓉路619号 |
北 |
3.6 |
(0431)89369400 |
209 |
蓝天壹号 |
辽宁路1366号 |
北 |
3.8 |
18686650778 |
210 |
蓝天佳苑 |
辽宁路1338号 |
北 |
3.8 |
18686650778 |
211 |
太阳世纪居 |
杭州路60号 |
北 |
4.0 |
18626633543 |
212 |
三华小区 |
四平路680号 |
北 |
4.0 |
15843060722 |
213 |
太阳花园小区 |
四平路与西三条街交汇西侧 |
北 |
3.9 |
13844193267 |
214 |
成城蓉城一号 |
铁西街与铁北二路交汇处 |
北 |
4.7 |
(0431)82049873 |
215 |
长客厂南 |
春晖路373号 |
北 |
3.8 |
13578985990 |
216 |
长客花园 |
青年路1045号 |
北 |
4.6 |
(0431)87923339 |
217 |
省委小区 |
崇文路660号 |
北 |
3.8 |
13843091192 |
218 |
f95zone
第二医院青年院区 |
青荫路708号 |
北 |
4.1 |
15590666119 |
219 |
长春市第八十七中心 |
青年路87号 |
北 |
4.1 |
(0431)87817725 |
2.3.2周边道路交通情况
中心位于长春市朝阳区新民大街126号,交通比较便利,中心周围交通运输情况见表2-4。
表2-4 周围交通运输情况
序号 |
道路名称 |
方位 |
距离 |
交通流量 |
1 |
新民大街 |
西侧 |
紧邻 |
大 |
2 |
义和路 |
南侧 |
紧邻 |
较大 |
3 |
新疆街 |
东侧 |
紧邻 |
较大 |
4 |
解放大路 |
北侧 |
紧邻 |
大 |
2.3.3周边收纳水体情况调查
当发生事故排放时,消防事故水通过市政管网排入北郊污水处理厂,最终排至伊通河。周边区域地表水环境情况见表2-5,其具体位置详见附图3。
表2-5 周围地表水环境情况调查
类别 |
受纳水体 |
距本单位边界 |
方位 |
距离 |
雨水、污水、消防事故水 |
伊通河 |
东 |
3600m |
3组织机构和职责
3.1应急组织体系
设置环境污染事件与突发环境事件指挥机构,一旦发生事故,领导小组即作为事故的指挥机构,对事故进行紧急响应和救援。
单位内紧急保障系统由现场指挥组、通讯联络组、消防抢险组、医疗救护组、疏散引导组、物资保障组及环境监测组7个专业组成,各专业组分别由不同人员构成,紧急状态下归单位内统一指挥,主要承担紧急抢险救助任务,见下框图。

3.2指挥机构及职责
(1)指挥机构
本中心成立了应急事件领导小组,对事故的全过程负责。根据实际情况由应急小组组长总体指挥。
(2)应急指挥机构职责
应急指挥机构负责“预案”的制定、修订;组建应急救援专业队伍,组织实施和演练;检查督促做好重大事故的预防措施和应急救援的各项准备工作,发生重大事故时,由指挥部发布和解除应急救援命令、信号;组织指挥救援队伍实施救援行动;向上级汇报、单位通报事故情况,必要时向有关单位发出救援请求,组织事故调查,总结应急救援经验教训。
①组织指挥各方面力量处理环境污染事件,统一指挥对事故现场的应急救援,控制事故蔓延和扩大。
②负责对环境风险事故的应急处理工作进行督察和指导。
③检查督促有关部门做好抢险救援、信息上报、善后处理及恢复生活、生产秩序的工作。
④及时向当地政府报告事故及处理情况,必要时请求政府援助。
(3)组长职责
①分析紧急状态确定相应报警级别,根据有关危险类型、潜在后果、现有资源控制情况指挥、协调应急救援行动。
②组织指挥全单位的应急救援工作,并负责与上级单位及地方政府应急管理部门的协调联络。
③最大限度地保证现场人员和外援人员及相关人员的安全。
④通报地方应急救援机构,决定是否请求外部援助。
⑤决定全体应急处置人员撤离,宣布应急处置活动的终结。
⑥定期检查各常设应急部门的日常工作和应急反应准备状态。
⑦与地方应急机构建立共同应急救援网络和签订应急救援协议。
(4)成员组职责
各应急救援小组在指挥部统一指挥下,听从指挥、服从安排、快速反应、全力做好事故现场抢救、安全保卫、医疗救护、善后处理、事故调查、后勤保障、危险源风险评估、环境监测等应急处置工作。
3.3应急人员分工
根据事故类型和环境应急工作需要,结合消防应急救援情况,学院设置了相应的环境应急救援工作小组。
4预防与预警
4.1环境污染事故危险源监控
根据本中心环境污染事故危险源的特征情况,采取的具体监测监控的方式、方法、预防与应急准备措施情况见表4-1。
表4-1 环境污染事故危险源监控一览表
序号 |
危险物质 |
贮存单元 |
监测监控方式、方法 |
预防与应急准备措施 |
1 |
硫酸 |
危险化学品存储柜 |
工作人员日常巡视 |
实验室设置地面防渗; 应急物资,如灭火器、灭火毯等; 完善实验室管理的规章制度及化学品使用制度; |
2 |
无水乙醇 |
4.2预警行动
所谓预警行动,即为按照突发事件严重性、紧急程度和可能波及的范围,突发环境事件的预警分为四级,预警级别由低到高,颜色依次为蓝色、黄色、橙色、红色。根据事态的发展情况和采取措施的效果,预警颜色可以升级、降级或解除。本单位事故预警的条件、方式、方法详见表4-2。
表4-2 本中心事故预警的条件、方式、方法一览表
预 警 的 条 件 |
(1)在危险源排查时发现存在可能造成人员伤亡、财产损失等严重后果的重大危险源时,应及时预警。 (2)收到的环境信息证明突发环境事件即将发生或者发生的可能性增大时,立即进入预警状态。 ①立即启动相关应急预案。 ②发布预警公告。 ③转移、撤离或者疏散可能受到危害的人员,并进行妥善安置。 ④指令各环境应急救援队伍进入应急状态,场内部环境监测组立即开展应急监测,随时掌握并报告事态进展情况。 ⑤针对突发事故可能造成的危害,封闭、隔离或者限制使用有关场所,中止可能导致危害扩大的行为和活动。 ⑥调集环境应急所需物资和设备,确保应急保障工作。 (3)发布预警公告须经上级应急指挥部和上级批准,预警公告的内容主要包括:突发环境事件名称、预警级别、预警区域或场所、预警期起止时间、影响估计、拟采取的应对措施和发布机关等。预警公告发布后,需要变更预警内容的应当及时发布变更公告。 当突发性环境污染事故已经发生,但尚未达到一般(Ⅳ级)预警标准时,所在单位应向安全管理部有关领导预警;当达到一般(Ⅳ级)预警标准时环境安全健康质量部应立即启动本级应急预案,并向安全管理部报告。 |
预 警 的 方 式 、 方 法 |
(1)预警的方式可通过管理人员或现场其他施工人员的报警、警示等。 (2)发布预警公告。 (3)转移、撤离或者疏散可能受到危害的人员,并进行妥善安置。 (4)指令应急小组进入应急状态,随时掌握并报告事态进展情况。 (5)针对突发事件可能造成的危害,封闭、隔离或者限制使用有关场所,中止可能导致危害扩大的行为和活动。 (6)调集环境应急所需物资和设备,确保应急保障工作。 (7)对确定的重大风险源及时告知相关人员,并进行安全技术方面的交底。重大风险源不能及时消除时应立即组织人员撤离危险区域。 |
5信息报告和通报
本单位按照《吉林省突发环境事件应急预案》及国家有关规定,明确信息报告时限和发布的程序、内容和方式如下。
5.1信息报告与通知
任何人发现环境污染事故,应立即向部门负责人报告,部门负责人接到报告后要及时向中心主任通报。信息报告与通知的相关方式、程序详见表5-1。
对于可能造成人员伤亡的事故,中心主任与应急组各成员接到报告后应及时赶赴现场,组织人员的抢救和事态控制。
表5-1 本院应急、预警的相关方式、程序汇总表
24小时应急值守电话 |
85619101 |
事故信息接收和通报程序 |
 院内突发环境事件知情人 学院应急指挥办公室主管领导 应急组成员
|
报警系统型式 |
院内部逐级上报 |
报警系统操作程序 |
人员巡检,查看物料是否泄漏,根据消防联通系统进行全厂火险监测 |
通告型式 |
全院内部组内通知 |
报警型式 |
根据事故形势,院内不能控制的事故可通知消防部门119 |
5.2信息上报
按照《报告环境污染与破坏事故的暂行办法》、《吉林省突发环境事件信息报告办法》有关规定,凡发生环境污染与破坏事故,必须立即上报,建立报告制度。一般及一般以上事故必须报地方环保部门,同时报告至同级政府;重大事故报地方环保局以及省市环保局,同时报同级政府部门;特大环保事故还要同时报吉林省环保厅、环境保护部及同级政府部门。
本单位突发环境事件发生后向相关部门、单位信息上报联络方式见下表5-2。
表5-2 部门及联系方式
上报单位 |
联系电话 |
地址 |
消防 |
119 |
|
治安管理 |
110 |
|
医疗救护 |
120 |
|
交通报警 |
122 |
|
吉林省环保厅 |
0431-89963169 |
长春市经济技术开发区浦东路813号 |
吉林省环境监测站 |
0431-87628643 |
长春市泰来街2063号 |
吉林省环境应急指挥中心 |
0431-89963166 |
长春市经济技术开发区浦东路813号 |
长春市政府 |
0431-8877000 |
长春市南关区人民大街10111号 |
长春市环保局 |
0431-85378233 |
长春市朝阳区卫星路7930号 |
朝阳区环境保护局 |
0431-85109031 |
长春市前进大街1855号 |
朝阳区政府 |
0431- 85109086 |
长春市前进大街1855号 |
5.3通报
根据事件发生级别,对应预案中确定的影响范围及时向可能受影响的单位进行通报。周围环境保护目标如需撤离,由本中心善后处理组组长直接对周围环境保护目标发布撤离信息,对外信息发布的方式为电联。联系朝阳区政府(0431- 85109086)协助通知附近居民撤离。
6应急响应和救援措施
6.1应急响应机制
6.1.1启动条件
中心发生突发环境事件时,中心主任可根据情况启动预案,突发环境事件主要风险单元因事故引发火灾及实验室化学品泄露。
6.1.2分级响应
1、一般、较大事故响应程序
(1)领导小组接到事故报警后,立即下达命令启动应急响应,组织处理,并报相应环保应急部门及同级政府。
(2)进行现场确认,查找污染源,对事故类型、发生时间、地点、主要污染物、影响范围、程度等基本情况初步调查分析,形成初步意见并及时向上级反馈。安全总监立即组织人员做好分析检测工作,提供科学依据。事故发生部门做好污染源治理工作,及时切断污染源。
(3)领导小组根据事态发展情况及时向上级主管部门汇报,并及时召开碰头会,根据实际情况,调整救援方案。布置、设立警戒和做好人员疏散工作。
(4)在污染事故现场处置妥当后,按照《报告环境污染与破坏事故的暂行办法》的要求,向上级部门进行速报。
2、重大、特大环境污染事故响应
(1)立即向省市环保部门报告,同时向同级政府报告,省、市、地方政府根据具体情况启动县(区)级环境污染事故应急预案;同时省市环保中心根据污染情况调动相关部门,同时学院应急小组立即启动内部应急预案。
(2)对现场进行调查取证,设法查找污染源,有针对性地开展应急救援工作,并将相关技术数据和处理方法等形成初步处理意见报领导小组及上级主管部门。
(3)配合上级应急有关人员及专家,及时召开碰头会,并在确保人员安全的前提下紧急处理,防止污染进一步加剧。配合现场警戒疏散组做好人员疏散、现场隔离,伤员救护工作。如果事故难以控制应通过领导小组立即向政府有订关部门报告。
(4)污染事故基本控制稳定以后,领导小组应根据专家意见迅速开展处置工作。响应流程如下:

6.2 应急救援
6.2.1 已采取的环境风险安全防范措施
(1)建立健全的安全管理规章制度及警示标识,健全的消防机构,开展定期和不定期防火检查,及时消灭火灾隐患。
(2)配备消防器材和设备,存放地点应明显,易于取用。
(3)实验室已采取了防渗处理,可确保化学品不外泄。
(4)实验室具有完善的监控系统,及时发现隐患。
6.2.2 突发环境事故时采取的应急处置措施
(1)大气环境风险防控与应急措施
大气环境风险主要环境风险事故为火灾,其防控措施主要是燃烧烟气对周边(特别是下风向区域)居民区居民的风险影响,采取的环境应急处置措施如下:
①警报器报警后,第一时间内,向下风向区域500m范围内的居民区示警通告,报警方式为扬声器及通讯联络组成员向朝阳区政府通告,由朝阳区政府通知应急疏散等。
②火灾发生后,立刻向当地消防部门和长春市环保局报告。
③必要时,请长春市环境监测站或有资质的监测单位进行环境空气和水环境应急监测。
④配备完善的灭火器材及应急物资。
(2)水环境风险防控与应急措施
目前单位消防用水水源为自来水,可满足灭火需要。实验室化学品原料储存量较少,由实验室内地面采取硬化防渗处理,泄露事故可控制在实验室范围内,不会对水环境及土壤受体产生影响。
7应急监测
突发环境事件时,环境监测小组应迅速组织监测人员赶赴现场,根据事件的实际情况,迅速确定监测方案,及时开展应急监测工作,在尽可能短的时间内做出判断,以便对事件及时正确进行处理。
7.1应急监测方案的确定
(1)根据中心应急领导小组的指示,建立全院应急监测网络,组织制定全院突发性环境污染事故应急监测预案。
(2)通过初步现场及实验室分析,对污染物进行定性、定量以及确定污染范围。根据不同形式的环境事故,确定好监测对象、监测点位、监测项目、监测方法、监测频次、质控要求,同时做好分工,由小组组长分配好任务。
(3)现场采样与监测,由学院应急救援指挥部进行突发环境污染事件应急监测的技术指导和应急监测技术研究工作。
(4)根据监测结果对污染变化趋势进行分析和对污染扩散范围进行预测,根据事态的变化,适时调整监测方案。
(5)应急监测终止后应当根据事故变化情况向领导汇报,并分析事故发生的原因,提出预防措施,进行追踪监测。
7.2主要污染物现场以及应急监测方法
当发生突发环境事件需要监测时,可向市监测站寻求帮助,或委托当地有监测资质的监测部门协助监测,若发生重大危险事故时应与省及国家相关监测部门联系进行监测。
(1)现场监测应当优先使用试纸、气体检测管、水质速测管及便携式测定仪。
(2)对于现场无法进行监测的,应当尽快送至实验室进行分析,应急监测结束后需用精密度、准确度等指标检验其方法的适用性。
(3)对于某些特殊污染事件或污染物,也可适当采用生物法进行监测。
7.3监测布点与频次
7.3.1采样点确定
首先应当先根据污染源以及污染物的类型,直接测定该污源或排放口所排污染物的浓度。其次由于环境污染事故发生时,污染物的分布极不均匀,时空变化大,对各环境要素的污染程度各不相同,因此采样点位的选择对于准确判断污染物的浓度分布、污染范围与程度等级极为重要。这就需要根据事故类型、严重程度和影响范围确定采样点。
①对于大气环境污染事故,首先应当尽可能在事故发生地就近采样,并以事故地点为中心,根据事故发生地的地理特点、风向及其他自然条件,在事故发生地当日的下风向影响区域、掩体或低洼地等位置,按一定间隔的圆形点采样,根据事故发生的严重程度,确定采样点布置的范围,而且需要在不同高度采样,同时在事故点的上风向适当位置布设采样,作为对照点。在距事故发生地最近的居民住宅区或其他敏感区域应布点采样,且采样过程中应注意风向的变化,及时调整采样点位置。
②对于水环境污染事故,采样时以事故发生地为主,按水流的方向,扩散速度以及其他因素进行布点采样,根据事故发生的严重程度,可现场确定采样范围。采样在事故发生地、事故发生地的下游布设若干点位,同时在事故发生地的上游一定距离布设对照断面。采样时,需要采平行样品,一份在现场进行检测,一份加入保护剂后尽快送至实验室分析。
7.3.2应急监测频次的确定
应急监测的频次根据事故发生的时间而有所变化,根据污染物的状况,在事发初期应当增加频次,不少于2小时采样一次;待摸清污染规律后可适当减少,不少于6小时一次;应急终止后可24小时一次进行取样。至影响完全消除后方可停止取样。
1、水环境监测
(1)监测因子
根据以上分析, f95zone
发生火灾事故会产生消防废水,事故后水环境监测因子见表7-1
表7-1 水环境监测因子
事故类型 |
监测因子 |
泄露事故 |
pH、COD、BOD、氨氮、SS等 |
(2)监测时间和频次
按照事故持续时间决定监测时间,根据事故严重性确定监测频次。一般情况下每10-15分钟取样一次。随事故控制减弱,适当减少监测频次。
2、大气环境监测
若发火险事故故,会有大量CO产生。
(1)监测因子
根据事故范围选择适当的监测因子,若发生火险漏事故,则选择燃烧产生的CO气体作为监测因子,见表7-2。
表7-2 大气环境监测因子
(2)监测时间和频次
按照事故持续时间决定监测时间,根据事故严重性决定监测频次。一般情况下每30分钟监测1次,随事故控制减弱,适当减少监测频次。
(3)监测点布设
根据当时风向、风速,判断扩散的方向、速度,在下风向主轴线以及两边扩散方向的警戒线上布设3个监测点,取下风向影响区域内主要的敏感保护目标和影响范围线上,设置1-3个监测点,对燃烧产物下风向扩散区域进行监测。
7.4监测人员的安全防护措施
现场应急监测分析方案的具体实施均是由应急监测人员完成的,而每一污染事故都可能危及分析人员的人身安全。为了保护分析人员有效地实施现场快速分析,在实施应急监测方案之前,还应该配备必要的防护器材,如防火防化服、防毒呼吸器、面部防护罩等。
针对中心的事故情况及本院的监测能力分析,中心日常及应急状态下对水环境及大气环境委托长春市环境监测中心站。
8现场保护与现场洗消
针对中心可能出现事故的事故现场的保护与洗消情况详见下表。
表8-1 现场保护与现场洗消情况表
事故名称(一) |
危险品泄漏 |
设备工具和物资 |
沙土吸收 |
现场负责人 |
关凤英 |
专业队伍情况 |
院内抢险救护组 |
事故现场的保护措施 |
禁止无关人员进入现场;应急处理人员穿防护服,不要直接接触泄漏物,切断泄漏源。 |
现场净化方式、方法 |
泄漏危险品采用沙土吸收,将浸染废液的沙土送至吉林省蓝天固废处理中心有限公司统一处理。 |
洗消后二次污染的防治方案 |
进行大气环境、水环境跟踪监测,避免废气、污水对外环境造成污染。 |
事故名称(二) |
火灾 |
设备工具和物资 |
灭火器、灭火毯 |
现场负责人 |
关凤英 |
专业队伍情况 |
院内抢险救护组 |
事故现场的保护措施 |
应急处理人员戴防毒呼吸器,穿防火防护服,尽可能将未燃烧的可燃物质运至安全区,避免非应急人员进入事故现场,以免造成人身伤害。 |
现场净化方式、方法 |
事故后将消防废水排入市政下水管网。 |
洗消后二次污染的防治方案 |
对事故进行跟踪监测,避免CO气体超标造成环境负荷。 |
9应急终止
针对中心的应急事故情况,对应急终止的条件、程序及跟踪监测等情况做如下方案。
表9-1 应急终止方案表
事故名称 |
化学品泄漏、火灾事件 |
应急终止的条件 |
1.事件现场得到控制,事件条件已经消除; 2.污染源已进行堵漏,无继发可能; 3.事件所造成的危害已经被彻底消除,无继发可能; 4.事件现场的各种专业应急处置行动已无继续的必要; 5.采取了必要的防护措施以保护公众免受再次危害,并使事件可能引起的中长期影响趋于合理且尽量低的水平。 |
应急终止的程序 |
1.现场救援指挥部确认终止时机,或事件责任部门提出,经现场救援指挥部批准; 2.现场救援指挥部向所属各专业应急救援队伍下达应急终止命令; 3.应急状态终止后,应根据有关指示和实际情况,继续进行环境监测和评价工作。 |
应急状态终止后,继续进行跟踪环境监测和评估方案 |
1.污水排放口取样进一步进行跟踪监测; 2.跟踪监测数据提出评估方案。 |
10应急终止后的行动
1、通知本中心相关部门、周边企业(事业)单位、社会关注区及人员事件危险已解除。
2、对现场中暴露的工作人员、应急行动人员和受污染设备进行清洗净化,并根据危害程度进行跟踪监测,已保证学院及周边环境的良好状态。
3、参加应急行动的部门分别组织、指导环境应急救援队伍维护、保养应急仪器设备,使之始终保持良好的技术状态。
4、应急指挥组配合有关部门查找事故原因,防止类似问题的重复出现。
5、编制突发环境事件总结报告,于应急终止后上报。
6、根据环境事故的类别,由相关专业主管部门组织对环境应急预案进行评估,并及时修订。
7、进行环境危害调查与评估,对周边大气环境进行检查,统计周边人员的健康状况。
8、对由于本单位的环境事件而造成周边人员伤害的,统计伤害程度及范围,对其进行适当经济补偿。
9、根据事故调查结果,对单位现有的防范措施与应急预案作出评价,指出其有效性和不足之处,提出整改意见。
10、作出污染危害评估报告,设置应急事件专门记录人员,建立档案和专门报告制度,设专门部门负责管理,并上报当地政府。
本单位应急终止后,参照下表的格式对事故进行终止总结。
表10-1 应急终止后的行动表
1、通知本单位相关部门、周边社区及人员事故危险已解除 |
2、维护、保养应急仪器设备 |
3、应急过程评价: |
4、事故原因调查: |
5、环境应急总结报告的编制 |
6、环境污染事故应急预案修订 |
7、事故损失调查与责任认定 |
11 善后处置
本中心在出现应急事故后,将参照以下表格进行善后处置工作。
表11-1 应急事故善后处置情况表
1、受灾人员安置与赔偿 |
人员姓名 |
联系方式 |
安置情况 |
赔偿情况 |
|
|
|
|
|
|
|
|
|
|
|
|
|
|
|
|
|
|
|
|
|
|
|
|
2、组织专家对环境污染事故中长期环境影响进行评估,提出补偿和对遭受污染的生态环境进行恢复的建议 |
专家组长姓名 |
|
联系方式 |
|
来自单位 |
|
职务 |
|
对环境污染事故中长期环境影响的评估意见: |
补偿和对遭受污染的生态环境进行恢复的建议: |
专家姓名 |
|
联系方式 |
|
来自单位 |
|
职务 |
|
对环境污染事故中长期环境影响的评估意见: |
补偿和对遭受污染的生态环境进行恢复的建议: |
专家姓名 |
|
联系方式 |
|
来自单位 |
|
职务 |
|
对环境污染事故中长期环境影响的评估意见: |
补偿和对遭受污染的生态环境进行恢复的建议: |
专家组汇总意见: |
12 应急培训和演习
12.1培训
(一)培训对象的能力素质评估
本中心通过对教职工的谈话调查以及对周边工厂企业、医院、住宅小区的走访调查,对以上人员做如下事故应急能力素质评估。
表12-1 培训对象的事故应急能力素质评估表
1、本中心员工的事故应急能力素质评估情况(采用打分制,≤1分为素质较低;2、3分为及格;4分为较好;5分为很好): |
⑴是否了解本单位的危险源是什么?(1分) ⑵是否了解本单位危险源的危险物质是什么?(1分) ⑶危险物质有什么危害性?(1分) ⑷发现事故时该怎么办?(1分) ⑸身处事故时该怎么办?(1分) |
本单位教职工综合评估情况: |
2、周边企业、社区人员的事故应急能力素质评估:(采用打分制,≤1分为素质较低;2分为及格;3分为较好) |
(1)是否知道基础医学国家级实验教学示范中心( f95zone
)存在环境风险?(1分) (2)是否了解基础医学国家级实验教学示范中心( f95zone
)的危险源是什么?(1分) (3)当遇到基础医学国家级实验教学示范中心( f95zone
)出现事故时该怎么办?(1分) |
周边企业、社区人员综合评估情况: |
(二)培训情况
表12-2 培训方案表
序号 |
培训对象 |
培训内容 |
培训周期 |
1 |
应急救援人员 |
定期演练,熟悉发生泄露、火险事故等事故应急措施;如何使用安全防护用品 |
一年/次 |
2 |
本单位员工 |
发生事故后如何撤离、使用安全防护用品 |
半年/次 |
3 |
监测人员 |
对CO气体、废水进行应急监测 |
半年/次 |
4 |
外部公众 |
与院内事故演练联动,对事故应急能力素质评估 |
一年/次 |
本单位将针对每次培训内容,对培训情况进行记录与考核,并填写下表。
表12-3 培训考核记录表
1、培训题目 |
|
2、培训内容简述 |
|
3、培训出席情况及未到人员名单 |
|
4、培训人员对于本次培训的意见和建议 |
|
5、本次培训需要课后考核的要点内容 |
|
6、考核情况 |
|
7、总结 |
|
12.2演习方案
12.2.1演练联动方案
建议本中心应急事故演习一年一次,提高突发环境事件应急处置能力。具体方案内容详见下表。
表12-4演习方案表
演习时间 |
|
演习地点 |
|
演习联动 |
演练前1-2天,电话通知全院教职工,提前2-3天进行信息披露,演习内容及时间以告示的形式粘贴至学院周围500m范围内企业的告示栏中,并电话通知小区物业管理部门,信息尽量覆盖小区内所有居民;以信函或电话的形式通知场区周围500m内的企业单位,以免引起不必要的恐慌。尽量协调政府部门、当地监察大队参与到演习过程中,保障风险事故演习的有效性与可行性。 |
演习准备 |
⑴演练前1-2天,用电话通知全院教职工及企业周边群众,以免引起不必要的恐慌。 ⑵策划组对评价人员进行培训,让其熟悉应急预案、演练方案和评价标准; ⑶培训所有参演人员,熟悉并遵守演练现场规则; ⑷后勤部门准备好模拟演练响应效果的物品和器材; ⑸演练前,策划人员将通讯录发放给控制人员和评价人员; ⑹评价组准备好摄像器材,以便进行拍摄图片及摄像,做好资料搜集和整理。 |
演习内容 |
⑴警戒与治安:展示维护警戒区域秩序,控制交通流量,控制疏散区和安置区交通出入口的组织能力和资源,要求责任方具备维护治安、管制疏散区域交通道口的能力,强调交通控制点设置、执法人员配备和路障清理等活动的管理; ⑵紧急医疗服务:展示有关现场急救处置、转运伤员的工作程序,交通工具、设施和服务人员的准备情况,以及医护人员、医疗设施的准备情况,要求应急组织具备将伤病人员运往医疗机构的能力和为伤病人员提供医疗服务的能力; ⑶泄漏物控制:展示采取有效措施遏制危险品溢漏,避免事态进一步恶化的能力,要求应急组织具备采取针对性措施对泄漏物进行围堵、收容、清洗的能力; ⑷消防与抢险:展示采取有效措施控制事故发展,及时扑灭火源的能力,要求应急组织具备采取针对性措施,及时组织扑灭火源,有效控制事故的能力; ⑸撤离与疏散:展示撤离、疏散程序以及服务人员的准备情况,要求应急组织具备安排疏散路线、交通工具、目的地的能力以及对疏散人员交通控制、引导、自身防护措施、治安、避免恐慌情绪的能力并对人群疏散进行跟踪、记录。 结合《 f95zone
突发环境事件应急预案》,每年至少进行一次预案演练,使教职工熟悉应急程序,器材使用,污染物洗消以及隔离疏散等相关知识。 |
12.2.2演习记录及总结
指挥组负责记录当天的演习记录,说明演习中存在的问题,演习结束后可参照表13-5提交演习记录。
在演练结束2周内,指挥组根据演练过程中收集和整理的资料,以及演练人员和总结会中获得的信息编写演练总结报告。安委会应对演练发现的问题进行充分研究,确定导致该问题的根本原因、纠正方法、纠正措施及完成时间,并指定专人负责对演练中的不足项和整改项的纠正过程实施追踪,监督检查纠正措施的进展情况。
表12-5演习方案表
日期 |
负责人 |
演习内容 |
出席时间 |
演习开始时间 |
演习结束时间 |
演戏结果 |
说明演习过程中存在的问题 |
|
|
|
|
|
|
|
12.3预案修订
根据《突发环境事件应急预案管理暂行办法》[环发(2010)113号文件]规定,环境应急预案每三年至少修订一次;有下列情形之一的,按规定应当及时进行修订:
(1)生产工艺和技术发生变化的;
(2)相关部门和人员发生变化或者应急组织指挥体系或职责调整的;
(3)周围环境或者环境敏感点发生变化的;
(4)环境应急预案依据的法律、法规、规章等发生变化的;
(5)环境保护主管部门或者企业事业单位认为应当适时修订的其他情形。
13奖惩
13.1奖励
事故应急救援工作中的奖励条件和内容如下:
表13-1 本单位事故应急救援工作中的奖励条件和内容
序号 |
奖励条件 |
奖励形式 |
奖励内容 |
1 |
积极参学院组织的风险应急预案的培训、演习等活动 |
绩效 |
根据在活动中的表现情况,参考评定年终绩效,以兹鼓励 |
2 |
发现风险事故,并按照预案中的内容及时通报和处理者 |
现金 |
根据事故的大小,奖励500元-2000元不等 |
3 |
在风险事故中,表现突出者(控制风险、舍己为人等) |
现金 |
根据事故的大小和奖励人表现,奖励2000元-20000元不等 |
13.2惩罚
事故应急救援工作中的惩罚条件和内容如下:
表13-2 本单位事故应急救援工作中的惩罚条件和内容
序号 |
惩罚条件 |
惩罚形式 |
惩罚内容 |
1 |
无故缺席学院组织的风险应急预案的培训、演戏等活动 |
绩效 |
根据情节的严重程度,参考评定年终绩效,以示惩罚 |
2 |
发生风险事故后,由于个人原因,延误事故处理者 |
警告、通告批评、记过 |
根据情节的严重程度,给与警告、通告批评、记过等处分 |
3 |
由于个人失误或故意引起风险事故发生者 |
法律制裁 |
情节恶劣者,本单位将向法院起诉当事人 |
14保障措施
14.1通讯与信息保障
(一)与应急工作相关联的单位或人员的通讯方式
表14-1 环境应急专家通讯录
序号 |
姓名 |
工作单位 |
专业类别 |
移动电话 |
办公电话 |
1 |
田卫 |
中科院东北地理与农业生态所 |
环评 |
13843019933 |
- |
2 |
鲁振宇 |
吉林省冶金研究院 |
环评 |
13404320096 |
- |
3 |
王晓东 |
长春市环境工程评估中心 |
环评 |
13086864080 |
- |
表14-2 环境监测机构联系人通讯录
序号 |
姓名 |
工作单位 |
电话 |
1 |
—— |
长春市环境监测中心站 |
0431-85302074 |
表14-3 外部救援单位
救援单位 |
电话 |
地址 |
吉林省环境应急指挥中心 |
0431-89963166 |
长春市浦东路813号 |
f95zone
白求恩第三医院 |
0431-85654525 |
长春市新民大街829号 |
461医院 |
0431-86946114 |
长春市自由大路108号 |
吉林省电力医院 |
0431-85797468 |
长春市树勋街1174号 |
吉林省政府 |
0431-88904403 |
长春市新发路329号 |
长春市政府 |
0431-88778260 |
长春市人民大街10111号 |
长春市环保局 |
0431-85378233 |
长春市卫星路7930号 |
吉林省环保厅 |
0431-89963166 |
长春市浦东路813号 |
长春市红十字会 |
0431-88914020 |
长春市近埠街110号 |
长春市公安消防支队特勤消防大队 |
0431-85012114 |
长春市双阳区育才路与新惠街交汇处 |
长春市环保局朝阳分局 |
0431-85109031 |
长春市前进大街1855号 |
(二)信息通信系统及维护方案
学院内要建立和完善环境安全应急指挥系统、环境应急处置系统和环境安全科学预警系统。配备必要的有线、无线通信器材,确保本预案启动时各应急部门之间的联络畅通。
领导小组人员24小时开机,并配备固定电话等。
24小时有效内部、外部通讯联络电话:0431-85619101(内部);0431-85378233(外部:长春市环保局)。
14.2应急物资准备保障
表14-4 本单位应急物资统计一览表
序号 |
名称 |
配备数量 |
存放位置 |
联系人 |
联系电话 |
1 |
护目镜 |
4 |
应急物资储备室 |
关凤英 |
13504311817 |
2 |
消防用毛巾 |
10 |
应急物资储备室 |
关凤英 |
13504311817 |
3 |
逃生用瓶装水 |
50 |
应急物资储备室 |
关凤英 |
13504311817 |
4 |
强光手电 |
10 |
应急物资储备室 |
关凤英 |
13504311817 |
5 |
连体防护服 |
5 |
应急物资储备室 |
关凤英 |
13504311817 |
6 |
扩音器 |
2 |
应急物资储备室 |
关凤英 |
13504311817 |
7 |
安全救援绳 |
5 |
应急物资储备室 |
关凤英 |
13504311817 |
8 |
灭火毯 |
4 |
应急物资储备室 |
关凤英 |
13504311817 |
9 |
灭火器 |
20 |
应急物资储备室 |
关凤英 |
13504311817 |
14.3经费保障
中心对于应急专项经费,采用专人负责、专款专项的管理原则,可保障应急状态时应急经费及时到位,具体方案如下。
表14-5 本单位应急经费保障方案
经费来源 |
使用范围 |
数量 |
监督管理措施 |
学校内部划拨 |
环境风险事故所用的设备采购、维修;委托外救援单位的应急资金 |
-- |
由学校财务部门进行管理,确保应急状态时应急经费及时到位 |
15 预案实施和生效的时间
本预案的签发和颁布的时间为风险应急预案编制完成后,经中心主任签订即生效,即2019年9月。
16 附件
(1)项目地理位置图
(2)项目平面布置、应急物资分布、雨污水管网、撤离路线图
(3)项目环境敏感目标示意图
附表1 突发环境事件信息报告初报(格式)
单位名称 |
|
事故类型 |
|
发生事件的时间 |
|
污染源 |
|
污染原因 |
|
主要污染物质及数量 |
|
人员危害情况 |
|
潜在危害 |
|
发展趋势 |
|
现场工作人员(联系方式) |
|
|
备注:接到突发环境污染事件报告后1小时内上报
附表2 突发环境事件信息报告续报(格式)
环境监测数据 |
|
相关数据(气象) |
|
原因 |
|
过程 |
|
进展状况 |
|
趋势 |
|
采取的措施 |
|
社会舆论 |
|
|
备注:在初报的基础上对环境污染事件续报
附表3 突发环境事件结果报告(格式)
单位名称 |
|
事故类型 |
|
发生事件的时间 |
|
污染源 |
|
污染原因 |
|
主要污染物质及数量 |
|
人员危害情况 |
|
潜在危害 |
|
发展趋势 |
|
现场工作人员(联系方式) |
|
环境监测数据 |
|
相关数据(气象) |
|
过程 |
|
进展状况 |
|
趋势 |
|
采取的措施 |
|
社会舆论 |
|
责任追究情况 |
|
分析: |